初審編輯:
責任編輯:孫翔
大眾網淄博7月24日訊 據淄博疾控官方微信公眾號消息,7月24日,省統一調配該市的百白破補種疫苗已到位,將于7月27日安排補種工作。

淄博市疾控中心于7月23日召開專題會議,部署百白破疫苗補種工作。本次疫苗補種工作共涉及張店、博山、周村、桓臺、高青5個區縣。為做好疫苗補種工作,該市疾控中心根據全省統一部署,專門制定了《淄博市2018年百白破疫苗補種工作實施方案》和《督導方案》,并組織對各相關區縣進行了專題培訓。目前,各相關區縣正對轄區預防接種門診進行補種培訓,同步進行進一步摸底核實,做好補種準備工作,將于7月27日開始免費補種工作。
屆時,預防接種門診工作人員會根據兒童的接種劑次、時間間隔等因素,通過電話、短信等方式逐一與家長對接溝通安排補種。已經不在原接種門診轄區居住的孩子,將由原接種門診通知家長,到現居住地轄區門診補種。淄博市疾控部門將對所有應補種兒童安排補種,請家長們耐心等待接種通知。
另據淄博疾控通報,經查明,2017年5月,共有15000支批號為201605014-01不合格百白破疫苗(長春長生公司生產),由省疾控中心配送至淄博市疾控中心,并按照疫苗分發計劃分發至張店、博山、周村、桓臺、高青5個區縣。11月4日,該批次疫苗流向已全部查明并已逐級上報,5個區縣共接種該批次疫苗14309支,損耗356支,封存335支。
目前,淄博市所有疫苗出入庫登記和適齡兒童預防接種信息登記已全部實現電子化、信息化,兒童接種信息在預防接種單位均有詳細登記。近日,淄博市將根據省衛計委、省食藥局統一部署,逐一通知所有接種過該批次百白破疫苗的兒童,按照補種方案進行補種。
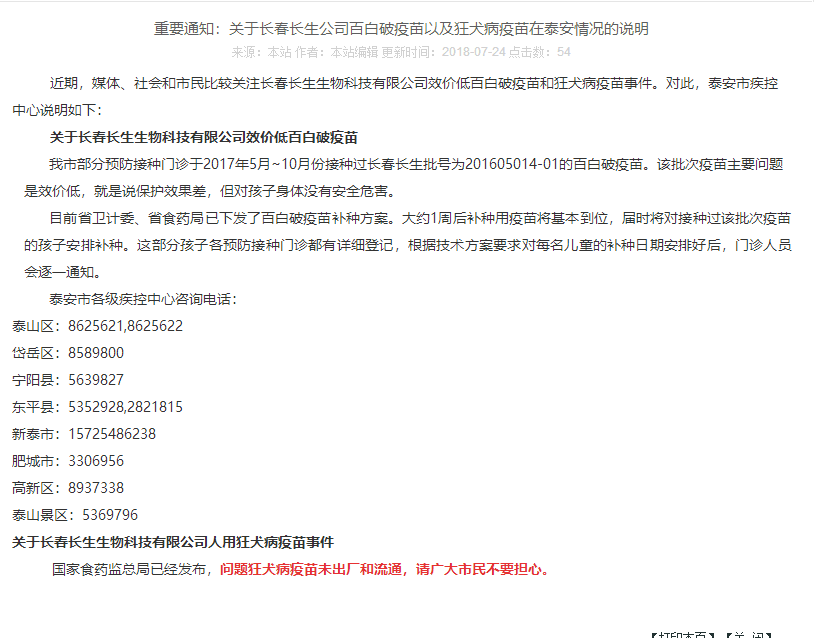
另外,國家食藥監總局已經發布,問題狂犬疫苗未出廠和流通,請廣大市民不要擔心。
今天下午,大眾網記者剛剛從萊蕪疾控中心微信公眾號獲悉,7月26日前補種用疫苗將全部到位,屆時將對接種過該批次疫苗的孩子安排補種。
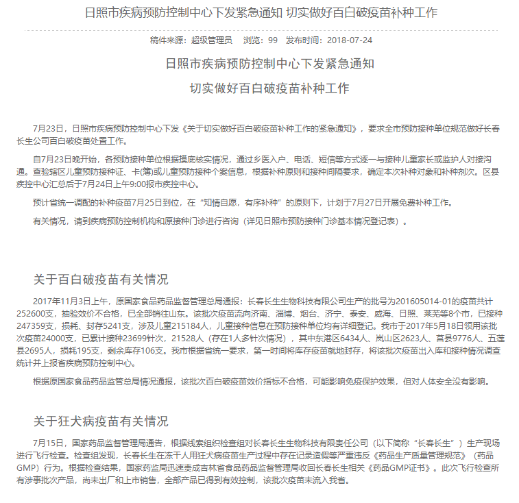
大眾網記者注意到,目前,濟寧、泰安、日照等地的疾控部門已發布相關補充通知。(大眾網-山東24小時客戶端記者 丁穩)
咨詢電話:
淄博市疾控中心 0533—2282995
張店區疾控中心 0533—2830727
周村區疾控中心 0533—6169533
博山區疾控中心 0533—4110393
桓臺縣疾控中心 0533—2620931
高青縣疾控中心 0533—6988867





養老金是事關幾億人未來養老待遇的大事。有的省份,得到的撥付資金額大于上解的資金額,通過調劑能夠適當緩解基金支付壓力,能夠更好地確保基本養老金按時足額發放。[詳細]
此次展覽中亮相的迪士尼原畫共84幅,均來自迪士尼工作室創始畫師Vaytch Robin的私人收藏和創作。除迪士尼原畫之外,展覽還展出了日本藏家提供的《七龍珠》《海賊王》《城市獵人》《名偵探柯南》《鐵臂阿童木》等著名動畫的珍貴原畫和賽璐珞。[詳細]
最近幾天,幾張漸凍人患者徒步攀登華山北峰的照片在網上走紅。照片中的主人公正是張為,今年6月他曾因成功登頂泰山受到關注,“瘦骨嶙峋”的他一步步用雙手支撐前行的照片感動了許多人。7月15日,張為29歲生日這天,他在“愛心媽媽”的幫助下,又成功登上華山北峰,...[詳細]
脊柱側彎的嚴重影響除了身體上的畸形以外,同時會對孩子的心理成長帶來影響,如缺乏自信、自卑、自閉等。青少年特發性脊柱側凸早期發現、早期診斷、早期治療有著重要的意義。[詳細]
(記者 肖欣)正在中國訪問的英國外交和聯邦事務部亞太事務國務大臣馬克·菲爾德表示,期待英中兩國建立更緊密關系,在貿易投資和科學創新等方面達成更廣泛合作。[詳細]
據中國駐俄羅斯伊爾庫茨克總領事館網站消息,當地時間7月22日,俄羅斯布里亞特共和國阿金斯克區一輛載有7人(包括4名中國公民,3名俄羅斯公民)的卡瑪斯卡車,在渡河時被激流沖翻,造成1名中國公民遇難,1人失蹤,2人受輕傷。[詳細]